2025年重阳节,南昌滕王阁旅游区如期启幕第八届金婚盛典。作为滕王阁文旅IP的特色活动,本次盛典以文学经典《滕王阁序》为纽带、以传统重阳佳节为载体,核...
2025-11-05 3
暖新闻2025-10-29 09:54:42
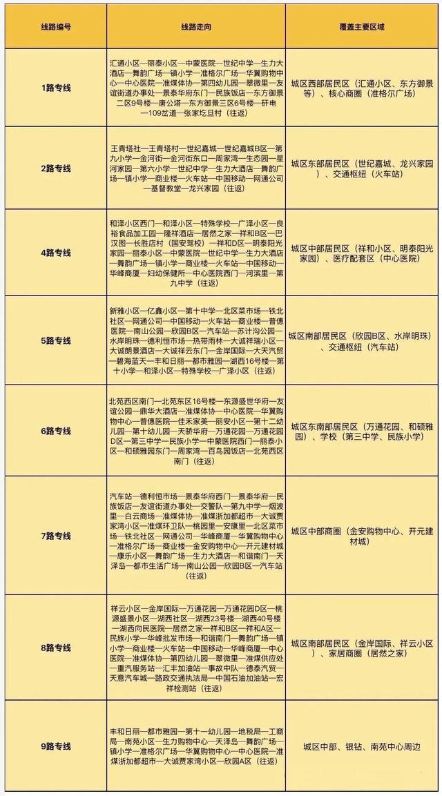
为统筹保障“准超Bá・玄冬文旅嘉年华”
活动期间市民游客出行需求
确保活动期间准格尔旗交通顺畅
重点区域客流高效疏运
出行服务规范优质
提升市民游客交通体验
2025年10月29日-2026年2月1日
活动期间
薛家湾镇区8条公交专线
5条摆渡专线全部免费乘坐
8条免费公交专线
具体线路规划
▼
5条免费摆渡专线
具体线路规划
▼
1号线:准格尔旗第九中学(河滨里)-白云商场-中心医院-华翼购物中心-镇小学-舞韵广场-世纪中学-中蒙医院-美稷·长河里夜未央不夜城西门
2号线:北区菜市场-网通公司-中国移动-火车站-金安购物中心-康乐小区-美稷·长河里夜未央不夜城东门
3号线:景泰华府小区-水岸明珠-欣园A区-天泽岛-生力酒店-丽泰小区-美稷·长河里夜未央不夜城西门
4号线:广泽小区-和泽小区-康和小区-湖西社区-桃园盛景-祥和C区—明泰阳光-美稷·长河里夜未央不夜城西门
5号线:大城祥云-碧海蓝天-丰和日丽-都市雅园-市场监督管理局(万通、生力2号)-南苑小区-生力购物中心-美稷·长河里夜未央不夜城西门
活动详情点击→
▼
来源:准格尔旗交通运输局
编辑:郭娜
校对:吴卓群
审核:许欣
终审:田坪
相关文章
2025年重阳节,南昌滕王阁旅游区如期启幕第八届金婚盛典。作为滕王阁文旅IP的特色活动,本次盛典以文学经典《滕王阁序》为纽带、以传统重阳佳节为载体,核...
2025-11-05 3
随着海南自贸港建设如火如荼国际旅游消费中心加速成型在这样充满活力的契机下SNST(日落计划)将登陆海南2025海南汽车生态露营博览会暨海花岛露营生活嘉...
2025-11-05 3
车行赣鄱大地,风里已裹着深秋的清冷。掠过群山脚下的稻田时,金黄正顺着大地流淌,偶有几株乌桕树燃着朱红,倒令人想起陶渊明 “采菊东篱下” 的悠然。原来江...
2025-11-05 3
□ 本报记者 唐晓宁今年以来,作为旅游产品的重要供给方,山东景区在运营模式上悄然发生变化。国庆假期前后,部分景区开始在门票上做文章,既有免门票政策,也...
2025-11-05 3
闽山苍苍,闽水泱泱;山海有情,文脉无疆。在漳州平原的西南隅,距市中心约十华里的漳州圆山如一枚玉盘,倒扣在龙江大地上。闽书载其“前后望之十二面,皆有紫翠...
2025-11-05 3
2025-10-29 15:27来源:中国网 链接已复制字体:小大10月29日,2025四川省文化和旅游发展大会的展演现场,当攀枝花盐边傈僳族服饰的身...
2025-11-05 3
DEEPIN宁波,让我们继续来寻找宁波三江六塘河之一的,鄞东中塘河附近的故事。走过黄苏,我们跨过中塘河,这里也有一个有故事的地名,他就是沙家垫。首先来...
2025-11-05 3
国庆假期,河南老君山景区第七年推出“1元午餐”。游客自助购买、取餐,累计售出24200份,结果盘点收入时却多出1320元。工作人员感慨,多出来的是情义...
2025-11-05 3
发表评论