天梯山是祁连山东线的一条支脉,因“登临之难,犹如上天梯”而得名。岩壁之上的全国重点文物保护单位天梯山石窟,开凿于东晋十六国时期的北凉,距今约有16...
2025-11-08 0
浪漫宣恩2025-11-07 18:38:26
为进一步激活淡季旅游消费市场,串联“景区+住宿+餐饮”消费链条,提升行业整体客流量与经营效益,宣恩县特开展淡季引流优惠活动。
2025年11月8日至2026年2月7日
(涵盖秋冬旅游季及元旦)
核心优惠标准看过来
▼▼▼
酒店类
提前电话预订所有房型,可享八折优惠。折扣基准按以下优先级执行:
1.首选参考当日携程平台挂牌价;
2.未入驻携程平台的,参考当日美团平台挂牌价;
3.均未入驻线上平台的,以当日线下门市价为基准。
注:优惠不与其他平台促销活动叠加,预订时需说明“参与宣恩县淡季引流活动”。
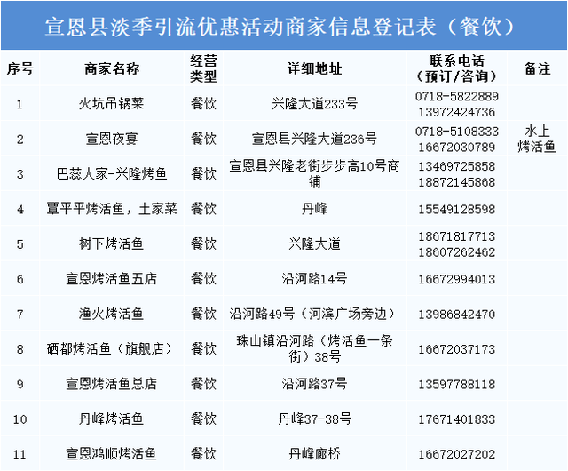
餐饮类
进店客人凭恩施州内任一景区门票(含龙游贡水游船票、贡秀游船票)消费,可享全场餐饮八折优惠(酒水、饮料除外)。
注:门票需为「用餐当日起向前追溯5天内已使用」的有效凭证(含实体票、电子票,需清晰显示景区名称、使用日期),一桌仅需提供1张符合要求的门票即可享受优惠。
各参与商家需诚信经营,严格落实优惠承诺,不得擅自提价或变相降低服务质量,主动告知消费者活动政策;活动期间,县文旅局将联合市场监管部门开展抽查,对违规商家取消参与资格并公示;
本活动最终解释权归宣恩县文化和旅游局所有,咨询电话:0718-5821593。
这个秋冬来宣恩
赏美景、住美宿、品美食
优惠多多,温暖多多
编辑|夏鸣鸿
审核|王小辉
签发|田 勇
微信公众号:浪漫宣恩
微博:@浪漫宣恩
抖音号:宣恩文旅策划:田勇工作室
相关文章
天梯山是祁连山东线的一条支脉,因“登临之难,犹如上天梯”而得名。岩壁之上的全国重点文物保护单位天梯山石窟,开凿于东晋十六国时期的北凉,距今约有16...
2025-11-08 0
转自 市文化和旅游局 济南市文化和旅游局泉影映菊不倦秋韵与日俱浓秋风一吹,桂花香飘一年里最让人期待的视觉派对“趵突菊韵 锦绣泉城”第46届趵突泉金秋菊...
2025-11-08 0
距离十五运会在广州开幕越来越近,城市街角各处均装点上了相关主题元素,成为游玩打卡的新景观。处于城央位置的海珠湿地以广州塔等地标建筑为背景,将十五运会吉...
2025-11-08 2
部分广安市自行车运动协会成员合影。(图片由受访者提供)“走路太慢,开车太快,骑自行车刚刚好。”10月21日,当广安骑友彭春宇用带着笑意的声音说出这句话...
2025-11-08 2
艾瑞克:盲人登顶,世界大放光明他是最不该出现在珠峰的。想想看,那舞台总共多大,不过二十平米见方,能容纳几个人?世界如此之大,山友如此之多,怎会轮到他一...
2025-11-08 2
市文旅局近日发布10条“运河新声 非遗共生”主题游线路顺义区“运河风光・酒香寻味游”线路上榜线路串联起温榆河碧波、二锅头醇香与葫芦非遗每一站都值得专程...
2025-11-08 2
深秋时节,走进盐渎公园就像不小心跌进了水杉林编织的秋日童话里接下来的盐渎公园每一处风景,都能把你的心暖化~✅ 水杉林的童话:一步撞进色彩里深秋的盐渎公...
2025-11-08 3
日前2026年部分节假日安排出炉根据通知春节将在2月15日至23日放假调休共9天消息公布后游客度假热情提前“升温”旅游平台数据显示“超长春节”相关旅游...
2025-11-08 3
发表评论