“天天吃外卖,体检报告红到发紫”——2023年12月,北京白领小林把空气炸锅版脆皮鸡翅晒进朋友圈,三天点赞破千,导火索是体检单上“尿酸+脂肪肝”双重暴...
2025-10-10 0
国庆节刚过,商务部就打响稀土收紧的第一枪,特朗普没想到,中方还留了一手。
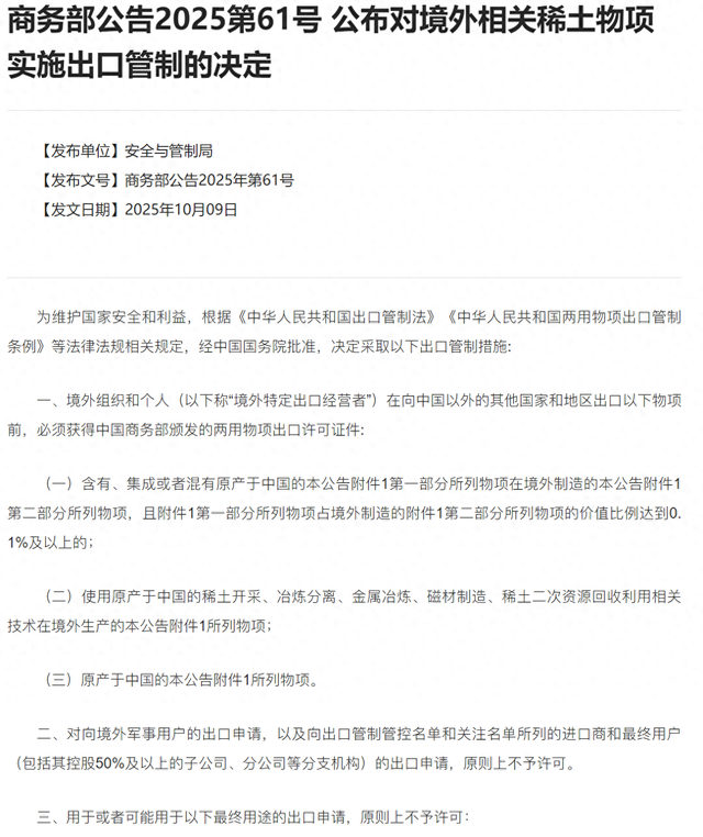
根据中国商务部于2025年10月9日发布的两条公告,我们可以看得出来,对稀土出口的有关政策,又一次收紧了。
两项公告分别针对稀土境外出口,以及稀土开采加工技术的出口。
第61号公告规定,对境外相关稀土物项实施出口管制,该公告针对含有中国成分的境外稀土相关物项实施出口管制。
管制范围:涵盖使用原产于中国的稀土化合物、混合物或制品(如氧化物、盐类、合金等)加工而成的境外物项,特别是涉及稀土开采、冶炼分离、金属冶炼、磁材制造和稀土二次资源回收利用的活动。
合规要求:境外组织和个人在向中国境内出口此类物项时,必须提供“合规告知书”,证明其不用于军民两用敏感领域;出口经营者需核查最终用户和用途。
然后是第62号公告内容,公布对稀土相关技术实施出口管制的决定。
管制范围:包括稀土开采、冶炼分离、金属冶炼、磁材制造(如钐钴磁体、钕铁硼磁体)和稀土二次资源回收利用等技术;禁止出口用于或有助于境外此类活动的非管制货物、技术或服务。
合规要求:出口方需评估技术扩散风险,获得许可;明知用于敏感活动的技术出口将被视为违规。
实施时间都是自公布之日起生效,公告强调稀土技术的军民两用属性,是国际惯例。
这两条公告相辅相成,共同加强了对稀土全产业链的出口管控,商务部新闻发言人表示,此举是为更好维护国家安全,并非针对特定国家。
值得我们注意的是,目前美国政府已经关门了一个星期,谁也不知道共和党和民主党的争吵什么时候结束,美国政府什么时候能开门。
在美国政府停摆的背景下,联邦机构非必要职能暂停。停摆期间,美国无法快速拨款支持国内稀土矿扩产,或者补贴替代来源,这会加剧对稀土进口的依赖。
在中国收紧稀土出口的背景下,结果将非常惨痛,美国电动车电池、风力涡轮机,以及战斗机和导弹这样的国防装备,供应链可能中断3个月。
就在上个月的时候,美国商务部还发布了最新规定,声称在“实体清单”上的企业,他们的子公司会被自动拉黑,根据不完全统计,至少有3000家中国企业会被牵连制裁。
英国《金融时报》认为,这是为了阻止中国获得用于军事现代化的美国技术。
对此中国商务部已经严正回应称,美方此举性质极其恶劣,中方将采取必要措施,坚决维护中国企业的合法权益。
既然美国已经先下手了,那么我们的稀土出口收紧,也是必须必要的举措。
相关文章
“天天吃外卖,体检报告红到发紫”——2023年12月,北京白领小林把空气炸锅版脆皮鸡翅晒进朋友圈,三天点赞破千,导火索是体检单上“尿酸+脂肪肝”双重暴...
2025-10-10 0
提到江苏徐州,多数人会想起汉墓的雄浑、云龙湖的秀美,或是地锅鸡的香辣。这座兼具南北风情的古城里,藏着四座满是故事的名镇,它们是徐州烟火的载体,也装着几...
2025-10-10 0
宁夏回族自治区人力资源和社会保障厅等五部门近日联合发布《关于确定2025年度社会保险缴费基数和待遇计发基数的通知》(宁人社发〔2025〕130号),明...
2025-10-10 1
在娱乐圈,反派角色往往让人又爱又恨,而提到反派角色,杜旭东这个名字无疑是无法被忽视的。他因嘴巴歪斜而成为了荧幕上一位著名的“歪嘴反派”,塑造了众多令人...
2025-10-10 1
美国政府目前正在关门,中国在12小时内接连发出的三道制裁,精准的打到了美国的痛处。10月9日下午,中国商务部方面宣布,将10多家美国公司实体,列入“不...
2025-10-10 1
在本轮巴以冲突延宕两周年之际,这场战争似乎即将迎来中距。10月8日,美国总统特朗普在其社交平台“真实社交”发文称,以色列与哈马斯均已签署其提出的“20...
2025-10-10 0
2025年国庆刚过,景德镇的“鸡排哥”李俊永还在被一波又一波人围着拍照。但他脸上早就没了当初卖6块钱鸡排时的轻松劲儿,甚至对着镜头无奈地说“把人按在墙...
2025-10-10 0
北京大满贯已经圆满结束,有点遗憾的是孙颖莎没有拿冠军。这次的北京大满贯,孙颖莎2:4不敌队友王曼昱,无缘女单冠军。北京大满贯女子单打的决赛,还是孙颖莎...
2025-10-10 0
发表评论